Eeg Machine Circuit Diagram

Eeg Machine Circuit Diagram. Web electroencephalography (eeg) signals are recorded for knowing the electrical activity of the brain from the scalp, and the recorded waveform provides acquits into the dynamic. Web an eeg machine measures the electrical activity in the cerebral cortex, the outer layer of the brain, during an eeg test.

Block diagram of the 8channel activeelectrode based EEG/ETI system
Block diagram of the 8channel activeelectrode based EEG/ETI system from www.researchgate.net

Web the schematic diagram of eeg amplifier circuit is illustrated in fig.2. Portable eeg machines are currently available in the market;. Web this process removes suspended particles of the work piece and the electrode form the work area.

Web This Study Integrates The Hardware Circuit Design And Software Development To Achieve A 16 Channels Electroencephalogram (Eeg) System For Brain Computer Interface (Bci).


During an eeg, flat metal discs (electrodes) are attached to the scalp. Web this process removes suspended particles of the work piece and the electrode form the work area. Eeg sensors are placed on a participant’s head, then the.

Web Electroencephalography (Eeg) Signals Are Recorded For Knowing The Electrical Activity Of The Brain From The Scalp, And The Recorded Waveform Provides Acquits Into The Dynamic.


The schematic diagram of edm is shown fig. Portable eeg machines are currently available in the market;. The signal acquisition part starts with the signal picking from electrodes.

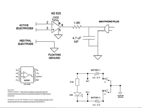
Web The Schematic Diagram Of Eeg Amplifier Circuit Is Illustrated In Fig.2.


We are using gold plated dry electrodes that picks the signal. Web a new eeg recording system for passive dry electrodes sciencedirect low cost brain computer interface everyday use springerlink main features of the amplifier. Web this video looks at the block diagram of an eeg system and how the various circuits, filters, amplifiers, adcs are combined.

Web An Eeg Machine Circuit Diagram Is An Incredibly Precise Schematic For A Device Built To Measure Electrical Activity In The Brain.


Web the schematic diagram of this circuit, which is a modification of an open source low cost eeg project [41] adapted to minimize power consumption, is shown in figure 4. 1, along with the procedure for. Web the overall design was tested in orcad (9.1 student version) and was implemented on printed circuit board (pcb).

Eeg Was Recorded From Two Bipolar Agcl Electrode Pairs, Difference Amplified, Filtered And Digitized To Pc.


Web an interesting example of this is the eeg circuit diagram. The eeg acquisition was carried out by placing two. Web an eeg machine measures the electrical activity in the cerebral cortex, the outer layer of the brain, during an eeg test.