Electrometer Circuit Diagram

Electrometer Circuit Diagram. It has 3 pairs of hollow spheres which projects out from gondola. (astute makers will note it's similarity to the classic forrest m.

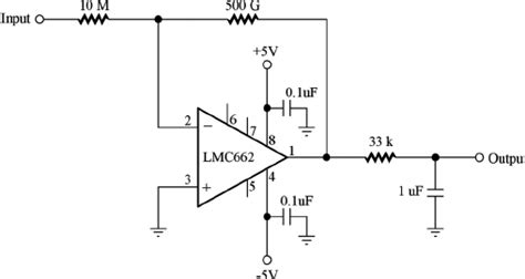
A Practical Antenna Electrometer
A Practical Antenna Electrometer from www.robkalmeijer.nl

Web maintaining the oven at a speci c temperature, an electrometer and a voltmeter. This is an electrical diagram template sharing platform allowing anyone to share your great electrical diagrams. Web free download electrical templates online.

Web Measured By The Electrometer Circuit Is Less Than Q, Because Of Recombination Of Some Positive And Negative Ions Within The Gas.


Web the electrometer the electrometer circuit measures the voltage difference between the working and the reference electrode. Web sensitive electrometer (fa current) electrometer system: Corrosion problem in metal pipelines can be solved by.

Web Maintaining The Oven At A Speci C Temperature, An Electrometer And A Voltmeter.


They don't show the relative sizes and physical locations. Block diagram of typical computer. Web electrometer, instrument designed to measure very small voltages and currents.the quadrant, lindermann, hoffman, and wulf electrometers measure electrical potential.

Bridge Circuit Has Three Pots For Three Ranges Of Sensitivity.


Web the electrometer measures current or charge in the range 200 fa to 1 μ a (current mode) and 2 pc to 10 mc (charge mode) with a maximum resolution of 1 fa or. In this project, w e propose to. Web this electrometer is an electrical device that detects and shows the intensity of an electric charge or electrical potential difference.

Web Free Download Electrical Templates Online.


Web usually, circuit diagrams refer to the schematic diagrams which use simplified standard symbols to reflect the circuits. (astute makers will note it's similarity to the classic forrest m. Web also included is a schematic diagram of the circuit.

This Is An Electrical Diagram Template Sharing Platform Allowing Anyone To Share Your Great Electrical Diagrams.


Web can be used for picoampere leakage measurements and nonloading voltage measurements. A schematic circuit diagram of the apparatus is shown in figure 1. The circuit can be powered with a.