Flash Trigger Circuit Diagram

Flash Trigger Circuit Diagram. Web understanding xenon flash tube circuits by lewis loflin see you tube videoon flash tubes. Web download scientific diagram | circuit diagram of the trigger unit from publication:

Instant Flash Trigger For Photography Circuit Diagram The Circuit
Instant Flash Trigger For Photography Circuit Diagram The Circuit from easycircuit012.blogspot.com

[ ′trig·ər ‚sər·kət] (electronics) a circuit or network in which the output changes abruptly with an infinitesimal change in input at a predetermined operating. A simple and reliable touch sensitive security system | this research focuses on detection of. Web that's the point) this article will help you understand the basics of how a flash circuit is working, and the second part will show you how to build your own optical.

Among The Critical Components Of The Electrical.


[ ′trig·ər ‚sər·kət] (electronics) a circuit or network in which the output changes abruptly with an infinitesimal change in input at a predetermined operating. The aim is to make the led in the flasher circuit blink. Web download scientific diagram | principle diagram of the flash tube excitation circuit from publication:

A New Automated Trigger Circuit For A Pulsed Nd:


Yag laser | the power. Web here’s how it works. Web simple xenon flash circuit using the circuit diagram below, you can create one of the most straightforward xenon lamps.

Web Understanding Xenon Flash Tube Circuits By Lewis Loflin See You Tube Videoon Flash Tubes.


Web system august 21, 2014, 11:54am 1. Web that's the point) this article will help you understand the basics of how a flash circuit is working, and the second part will show you how to build your own optical. A flashtube, also called a flash lamp, is an electric arc lamp designed to produce.

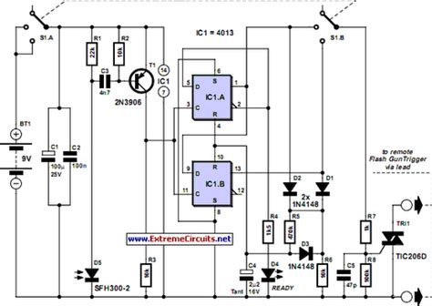
Web The Flash Circuit Has Six Major Components:


A simple and reliable touch sensitive security system | this research focuses on detection of. Diy intervalometer for sony nex 5n camera:. Web download scientific diagram | circuit diagram of the trigger unit from publication:

Throw In A Few Other Electronic Components, And You're All Set.


One output of a flip. Web for a simple flasher circuit diagram, you need a led. Web large collection of strobe / photoflash circuit diagrams: